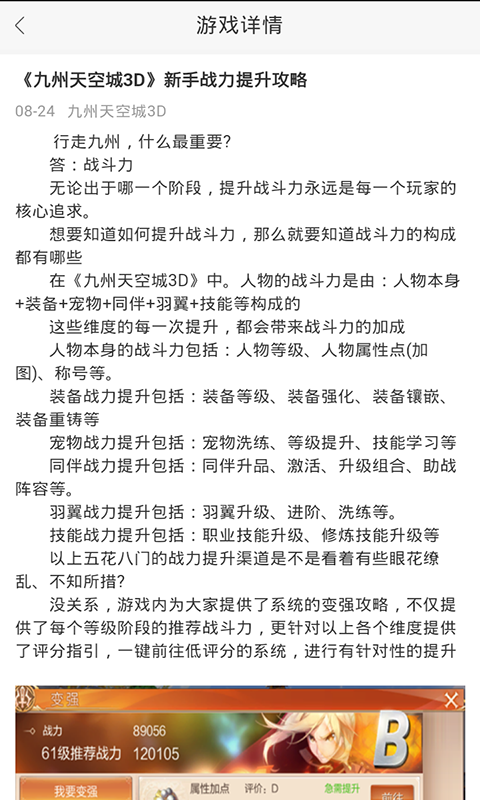
详情介绍
三国志2017福利是一款福利APP,精心为玩家提供各种优质攻略,更有福利礼包、开服表,手游资讯等等游戏辅助信息,精彩的游戏世界,等你来开启!
游戏介绍
光荣特库摩正版授权,全程提供技术支持! 《三国志2017》致敬经典三十年,今朝战火重燃!游戏保留了原作大气磅礴的写实风格,置身于百万格的大地图上,你可以建设城池,招募、培养武将,体验割据一方的乐趣;也可以与其它玩家缔结联盟、打造军团,拓展版图,完成一统汉室中原之伟业。再现slg烧脑火拼的盛况,让你从此告别单枪匹马,体验万人国战、沙盘争霸的劲爽!
软件截图






























